Instance Verification Kit (IVK)
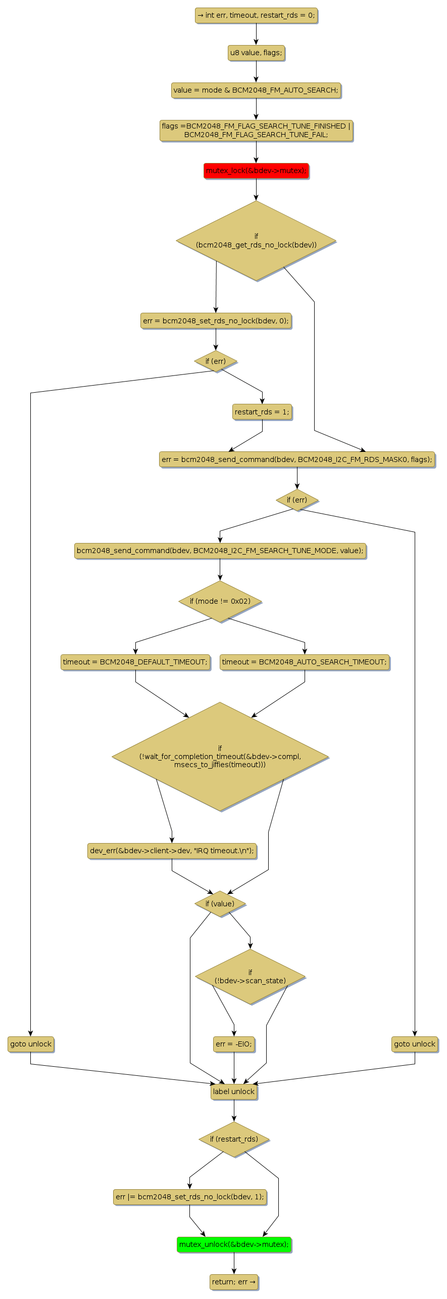
mutex lock @ [22904+25+/linux-3.19-rc1/drivers/staging/media/bcm2048/radio-bcm2048.c]
Instance Signature: mutex
|
The Matching Pair Graph:
|
|
Function Name
|
Control Flow Graph (CFG)
|
Events Flow Graph (EFG)
|
Source Correspondence
|
|
bcm2048_set_fm_search_tune_mode
|
|
|
[22644+31+/linux-3.19-rc1/drivers/staging/media/bcm2048/radio-bcm2048.c]
|